CRISPR-Cas12a是Type V-A型CRISPR-Cas核酸酶成员,目前已被应用于植物基因组编辑中。其中LbCas12a在多基因敲除编辑、非编码RNA编辑、启动子调控区编辑等研究中显示了明显优势,为植物功能基因解析及分子育种提供了有效工具。但LbCas12a存在需要识别“5-TTTV-3”的4碱基PAM基序,室温活性相对较低等问题,限制了其在重要农作物中的应用范围。同时,相较自然界中广泛存在的Type V-A型CRISPR-Cas12a分子资源,目前可以有效作为植物基因组编辑工具的Cas12a同系物仍然鉴定、开发有限。近日,Plant Biotechnology Journal在线发表了由taptap188官网入口/电子科技大学张勇教授及其合作团队撰写的“PAM‐relaxed and temperature‐tolerant CRISPR‐Mb3Cas12a single transcript unit systems for efficient singular and multiplexed genome editing in rice, maize, and tomato”研究论文。
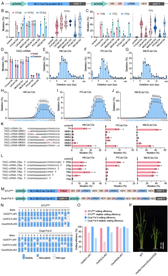
该研究对比测试了源于Helcococcus kunzii、Moraxella bovoculi、Pseudobutyrivibrio ruminis的CRISPR-HkCas12a、CRISPR-Mb3Cas12a, CRISPR-PrCas12a系统的编辑活性及特性。结果显示,3种核酸酶均表现出编辑活性,其中Mb3Cas12a在所有5’-VTTTV-3’ PAM位点上的平均编辑效率达到40.0%以上,与LbCas12a相当。在5’-VTTV-3’ PAM位点上也有高效的编辑活性(平均编辑效率也达到40.0%以上)(图1A-1C)。Mb3Cas12a在crRNA长度为19到23nt时可以产生有效编辑;主要诱导在PAM远端13到27nt处的多碱基删除,删除大小为6bp-12bp;在错配表现上也体现了明确的高特异性(图1D-1L)。基于Mb3Cas12a的单Pol II启动子的STUHDH和双Pol II启动子的Dual Pol II多基因共编辑系统,在3个水稻内源基因靶位点(OsDEP1-crR1、OsROC5-crR2、OsmiR528-crR3)上产生了94.1%-100%的突变,并且大多数植株在3个靶基因上产生了共编辑(图1M-1P)。

图 1 3种新CRISPR-Cas12a在植物基因组编辑中编辑效率及特征分析
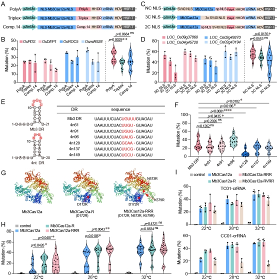
研究者进一步优化了Mb3Cas12a STUHDH植物基因组编辑系统,通过改造Mb3Cas12a核酸酶及crRNA骨架序列的关键功能元件及基序序列、核酸酶活性及稳定性相关关键氨基酸等,显著提高了Mb3Cas12a STUHDH系统的编辑效率(图2A-2F)。同时,拓展了Mb3Cas12a的适用温度范围,获得了32°C、28°C时高编辑效率的系统,以及在22°C时编辑效率超过15.0%的有效编辑系统(图2G-2I)。

图2 CRISPR-Mb3Cas12a STUHDH植物基因组编辑系统多因素优化
为了验证Mb3Cas12a STUHDH系统的广泛适用性,研究者在水稻、玉米及番茄中进行了应用实践。针对水稻株型、品质重要农艺性状基因OsD18和OsGBSS1的启动子进行精确调控编辑,成功获得了OsGBSS1表达水平及籽粒中直链淀粉含量有效降低(图3A-3G),以及OsD18表达水平降低、植株半矮化、减小及分蘖数量增加的水稻材料(图3H-3M)。基于低温耐受的Mb3Cas12a-RRR核酸酶系统,创制了祥249(X249)玉米自交系的ZmMIR159f稳定编辑材料,实现了基于Mb3Cas12a的玉米基因组非编码RNA基因的有效敲除(图3N-3P)。在番茄中开发了基于Mb3Cas12a-RRR核酸酶变体的基因组编辑工具,实现了8个番茄内源靶向位点的高效共编辑。并对番茄红素合成相关基因SlMYBATV、SlGGP1和SlCYCB进行多基因共编辑,成功地在番茄共编辑植株果实中检测到番茄红素含量的显著增加(图3Q-3V)。以上结果表明,Mb3Cas12a STUHDH及其变体系统能有效的实现蛋白编码基因敲除编辑、启动子调控序列编辑、microRNA功能性敲除编辑,丰富了植物基因组编辑工具箱。

图 3 基于Mb3Cas12a-STUHDH系统的水稻、玉米、番茄应用实践
taptap188官网入口/西部(重庆)科学城种质创制大科学中心刘诗诗博士、何瑶博士为论文共同第一作者,taptap188官网入口/电子科技大学生命科学与技术学院张勇教授(http:/info/1014/2396.htm;https://scholar.google.com/citations?user=U3PtmKoAAAAJ&hl=en)、马里兰大学Yiping Qi教授、北京科技大学安学丽教授为该研究工作共同通讯作者。研究工作得到了国家科技重大专项、国家自然科学基金等项目的资助。
论文链接:http://doi.org/10.1111/pbi.14486