taptap188官网入口吴忠兴教授课题组在WATER RESEARCH(中科院一区Top,IF=11.4)在线发表了题为The shifts in microbial interactions and gene expression caused by temperature and nutrient loading influenceRaphidiopsis raciborskiiblooms的研究论文,本文在不同温度和磷浓度条件下进行了微宇宙模拟实验,利用微生物行为生态模型、WGCNA和网络分析等多元化的分析方法,探讨了拟柱孢藻藻华发生期间蓝藻与细菌之间的相互作用,揭示了蓝藻与非蓝藻细菌之间以利他主义为主导的复杂互动模式和微生物在应对压力时采用的自我调节策略。本研究为水生环境管理和生态恢复提供了有力的理论支持。



全球变暖和富营养化对淡水生态系统的结构和功能构成重大威胁,引发了淡水生态系统服务方面的挑战,并且这种全球性和持续性的威胁预计在未来还将进一步加剧。面对气候变化和富营养化的压力,世界各地蓝藻水华发生的频率和规模将会增加,甚至扩张到更广泛的地理范围。拟柱孢藻被认为是一种热带的蓝藻种类。然而,迄今为止,拟柱孢藻已遍布五大洲,甚至北纬53-540也发现其踪迹,被藻类学家普遍认同是一种“入侵”的蓝藻。同时,拟柱孢藻产生的肝毒素(拟柱孢藻毒素)、麻痹性神经毒素(PSP)以及一些未确定结构毒素,对饮用水和淡水生态系统服务构成了较大的风险,甚至潜在影响人类健康。因此,关注气候变化和富营养化对拟柱孢藻入侵、扩张和水华形成机制的影响,对水资源管理和淡水生态系统保护具有重要的意义。






本研究通过对微生物群落的综合分析揭示了气候变化和营养负荷对拟柱孢藻水华的影响。气候和营养变化的协同效应增强了拟柱孢藻在蓝藻群落中的竞争优势。气候和营养变化的拮抗效应有利于拟柱孢藻水华的爆发,尤其是在约20°C的富营养化水体中(图1)。

图1浮游细菌群落的组成和多样性

变暖和物种多样性的增加增强了网络的复杂性和稳定性。变形菌和蓝藻在细菌网络和行为生态模型中的相对丰度最高。特别是,蓝藻门中的拟柱孢藻是细菌群落的关键枢纽物种(图2)。

图2浮游细菌的分子生态网络

变形菌通常是互利和拮抗关系中的主导类群,而蓝藻则在侵略和利他关系中占主导地位;以蓝藻为主的利他主义在微生物交互中发挥着主导作用,非蓝藻细菌在这一过程中也发挥着重要作用,各种细菌类群通过种间合作共同促进了水华事件的形成(图3)。

图3微生物行为网络及其与浮游细菌的生态关系网络分析

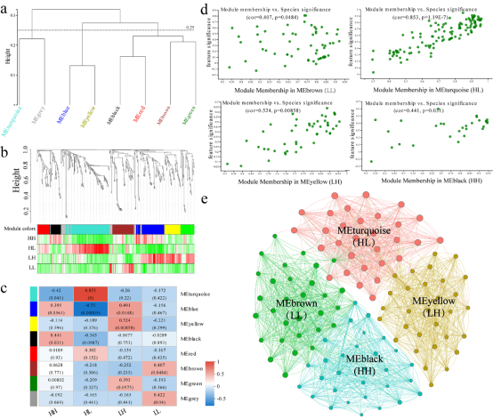
微生物可以通过调节代谢途径和基因表达来适应环境变化,以实现对气候变化和营养加载双重压力的自我调节(图4)。这些发现对于淡水水体中水华的预防和生态恢复具有重要意义,并为未来的研究和实践提供了新的思路和方向。

图4浮游细菌基因的WGCNA分析


本研究通过对微生物群落的综合分析揭示了温度变化和营养负荷对拟柱孢藻水华的影响。气候和营养变化的协同效应增强了拟柱孢藻在蓝藻群落中的竞争优势。气候和营养变化改变了微生物生态网络的复杂性和稳定性,拟柱孢藻作为关键枢纽物种,通过蓝藻和非蓝藻之间的拮抗效应有利于自身水华的爆发。同时,微生物可以通过调节代谢途径和基因表达来适应环境变化,以实现对气候变暖和营养加富双重压力的自我调节。该研究为揭示拟柱孢藻水华形成机制提供了新的思路,对于蓝藻水华的预防和生态恢复具有重要意义。
该研究得到了国家自然科学基金的资助(Nos. 42177055,42477057)。据悉,近年来,该课题组已在Science of The Total Environment (https://doi.org/10.1016/j.scitotenv.2024.170707)、Harmful Algae (https://doi.org/10.1016/j.hal.2023.1024062023;https://doi.org/10.1016/j.hal.2021.102150)和Microbiological Research (https://doi.org/10.1016/j.micres.2022.127098)等一区杂志上发表拟柱孢藻水华相关的研究。
原文链接:https://www.sciencedirect.com/science/article/pii/S0043135424016245